销售信文案的主要作用是激发消费者的购买欲望,引导消费者购买产品或服务。通过销售文案,消费者可以了解到产品的特点、优势和用途,以及产品能给消费者带来的实际利益。销售信文案还可以帮助消费者解决问题,满足其需求和期望,从而提高销售量和销售额。
总之,销售信文案在产品或服务的推广和销售中扮演着重要的角色,能够帮助消费者更好地了解产品或服务,激发他们的购买欲望,提高销售量和销售额。
今天懂事长跟大家分享如何用ChatGPT 写出的销售信文案,1000多人抢着买单!看下上次我通过chatgpt,写了一篇销售信文案,很多人疯狂抢着付款。


首先跟你普及一套百试百灵的chatgpt写作指令法。你要提供一套高效的chatgpt写作指令给它,把它圈定在一个细分领域、具体框架、具体要求里,你才能得到精准高质量的答案。

GPT写作指令法:BRTR原则,写作指令=说背景+定角色+派任务+提要求
说背景(B):在什么平台做什么主题的账号,受众是谁,目标策略、人设、风格等
定角色(R):设定对口的专家身份+特定经验技能
派任务(T):简要介绍写作任务的方向、效果预期
提要求(R):语言风格、内容结构、写作技巧、模仿示例、创作流程
模板案例:
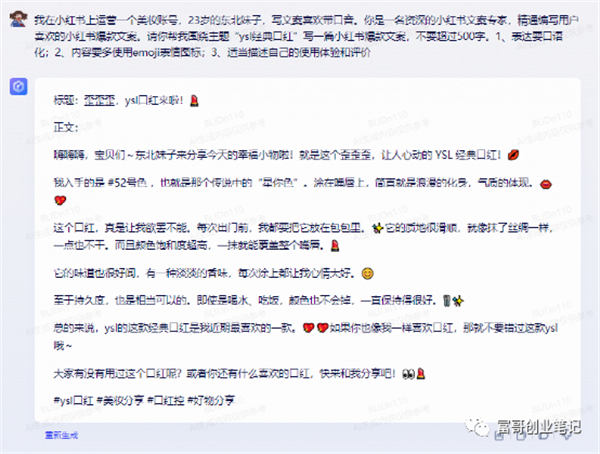
背景:我在小红书上运营一个美妆账号,23岁的东北妹子,写文案喜欢带口音。
角色:你是一名资深的小红书文案专家,精通编写用户喜欢的小红书爆款文案。
任务:请你帮我围绕主题“ysl经典口红”写一篇小红书爆款文案,不要超过500字。
要求:1、表达要口语化;2、内容要多使用emoji表情图标;3、适当描述自己的使用体验和评价。
我们来看下生成的效果:

好,那么如果是要写一篇高质量高成交率的销售文案,单单靠上面的提示词,你无法得到一篇完美的销售文案。请看我接下来操作
第一步:提供提示词
根据上面chatgpt写作指令公式,写了一段关于销售信文案的提示词,如下:
你是一个资深的销售文案撰写专家,擅长撰写高成交率的销售文案,关于销售文案必备的要素:销售文案框架、吸引眼球的标题、文案子弹头、客户痛点描述、个人品牌故事、客户案例描述、产品价值塑造、成交主张设计,对于你来说得心应手。现在我需要你根据你的资深销售文案经验,等下我会发你一篇销售文案,你帮我拆解下该篇销售文案的框架及相关细节,明白了吗?

第二步:投喂销售文案
接下来要进行第二步,用一篇高质量的销售信文案去投喂它,让它拆解出该篇销售信文案的撰写框架。我这边整理了【33篇销售信文案模板】和【85套收钱文案模板】,然后从中选择一篇去投喂它。


投喂完后,它拆解出了该篇销售信文案撰写框架,以及相关描述

第三步:进一步优化
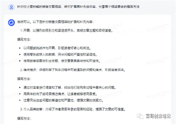
一般刚生成出来的拆解框架,比较简单,接下来第三步让它对销售文案的框架进行展开来写,补充相关内容和方法
提示词如下:
针对你上面拆解的销售文案框架,帮忙扩展再补充些内容,分享每个框架更多的撰写方法

第四步:生成销售信文案
那么得到满意的销售文案框架结构后,接下来我们提供一个主题,让它来按照上面的销售信文案框架去撰写一篇销售信。
提示词如下:
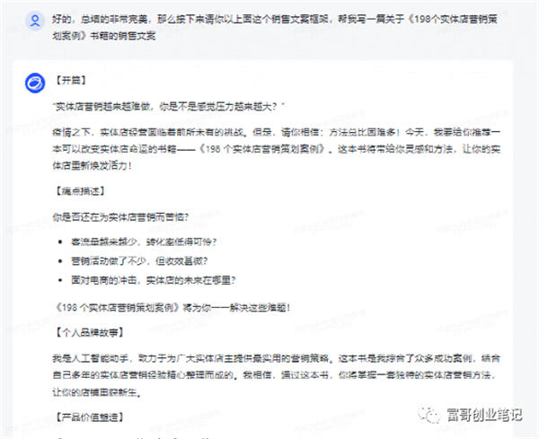
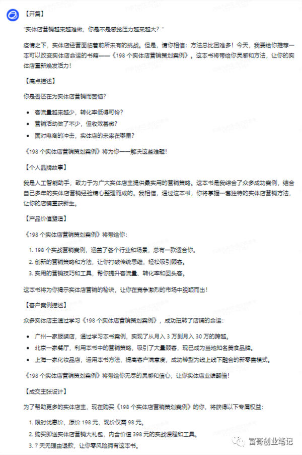
好的,总结的非常完美,那么接下来请你以上面这个销售文案框架,帮我写一篇关于《198个实体店营销策划案例》书籍的销售信文案


第五步:继续优化
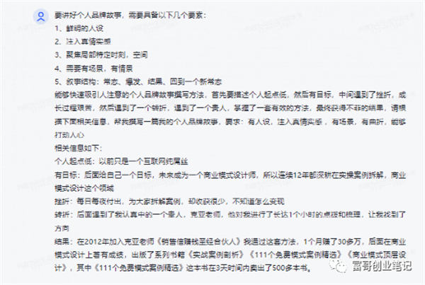
看完上面的销售信文案,基本上成型了,而且也写的很不错,接下来对其中的一些不满意地方,让对方进一步优化修改。比如对个人品牌故事,如果我们不提供相关信息和框架给它,它就随便乱写,所以这时候一定要进行相关优化
提示词如下:

按照我提供的个人品牌故事撰写框架和相关信息,它生成出了一篇不错的个人品牌故事。请看下面内容

根据提供销售文案的相关提示词,把它圈定在一个领域和框架里,然后投喂一篇高质量高成交率的销售文案,让它拆解该篇销售文案的撰写方法和框架。接着提供一个主题内容,让它用这套销售文案撰写的方法和框架撰写一篇你想要的销售文案,最后对其中相关不满意的内容,让它进行修改和补充。
这样基本上用chatgpt撰写一篇完美销售文案基本上出来了,你学会了吗?
这还没结束,还有最后一个关键一步,就是撰写爆款标题,标题是整篇销售文案的灵魂,如果你的标题撰写很差,那么再好的销售文案,也没有人点击进来看。
最后一步:爆款标题
首先我们要让它去提炼出爆款标题的撰写方法。
提示词如下:
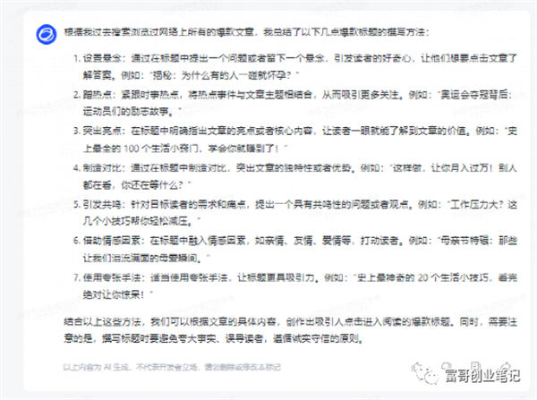
你是一名资深的自媒体写作高手,总能写出破10万以上浏览量的文章,根据你过去搜索浏览过网络上所有的爆款文章,你掌握了一套爆款标题的撰写方法,能够快速吸引人点击进入阅读,请你总结归纳下那些10万以上的浏览量的文章的爆款标题撰写方法和框架有哪些?

根据它提供的撰写爆款标题框架,让它再写出几个爆款标题。


Ok,最后我们给它一个主题内容,让它写出几个爆款标题出来,然后供我们进行选择。


完美!整个关于如何用chatgpt撰写高质量高成交率的销售文案的整个操作流程和步骤,毫无保留分享给大家!相信你已经完全掌握了这套方法,赶快行动起来吧!
作者:懂事长 公众号:富哥创业笔记 微信:WFH6713

