前言
golang的”database/sql”是操作数据库时常用的包,这个包定义了一些sql操作的接口,具体的实现还需要不同数据库的实现,mysql比较优秀的一个驱动是:github.com/go-sql-driver/mysql,在接口、驱动的设计上”database/sql”的实现非常优秀,对于类似设计有很多值得我们借鉴的地方,比如beego框架cache的实现模式就是借鉴了这个包的实现;”database/sql”除了定义接口外还有一个重要的功能:连接池,我们在实现其他网络通信时也可以借鉴其实现。
连接池的作用这里就不再多说了,我们先从一个简单的示例看下”database/sql”怎么用:
package main
import(
"fmt"
"database/sql"
_ "github.com/go-sql-driver/mysql"
)
func main(){
db, err := sql.Open("mysql", "username:password@tcp(host)/db_name?charset=utf8&allowOldPasswords=1")
if err != nil {
fmt.Println(err)
return
}
defer db.Close()
rows,err := db.Query("select * from test")
for rows.Next(){
//row.Scan(...)
}
rows.Close()
}
用法很简单,首先Open打开一个数据库,然后调用Query、Exec执行数据库操作,github.com/go-sql-driver/mysql具体实现了database/sql/driver的接口,所以最终具体的数据库操作都是调用github.com/go-sql-driver/mysql实现的方法,同一个数据库只需要调用一次Open即可,下面根据具体的操作分析下”database/sql”都干了哪些事。
1.驱动注册
import _ "github.com/go-sql-driver/mysql"前面的”_”作用时不需要把该包都导进来,只执行包的init()方法,mysql驱动正是通过这种方式注册到”database/sql”中的:
//github.com/go-sql-driver/mysql/driver.go
func init() {
sql.Register("mysql", &MySQLDriver{})
}
type MySQLDriver struct{}
func (d MySQLDriver) Open(dsn string) (driver.Conn, error) {
...
}
init()通过Register()方法将mysql驱动添加到sql.drivers(类型:make(map[string]driver.Driver))中,MySQLDriver实现了driver.Driver接口:
//database/sql/sql.go
func Register(name string, driver driver.Driver) {
driversMu.Lock()
defer driversMu.Unlock()
if driver == nil {
panic("sql: Register driver is nil")
}
if _, dup := drivers[name]; dup {
panic("sql: Register called twice for driver " + name)
}
drivers[name] = driver
}
//database/sql/driver/driver.go
type Driver interface {
// Open returns a new connection to the database.
// The name is a string in a driver-specific format.
//
// Open may return a cached connection (one previously
// closed), but doing so is unnecessary; the sql package
// maintains a pool of idle connections for efficient re-use.
//
// The returned connection is only used by one goroutine at a
// time.
Open(name string) (Conn, error)
}
假如我们同时用到多种数据库,就可以通过调用sql.Register将不同数据库的实现注册到sql.drivers中去,用的时候再根据注册的name将对应的driver取出。
2.连接池实现
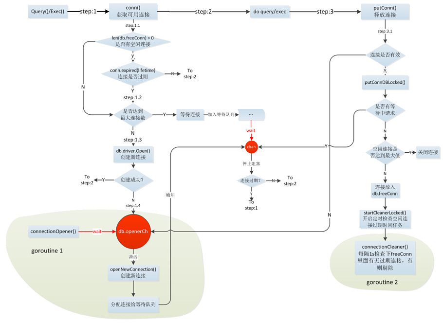
先看下连接池整体处理流程:

2.1 初始化DB
db, err := sql.Open("mysql", "username:password@tcp(host)/db_name?charset=utf8&allowOldPasswords=1")
sql.Open()是取出对应的db,这时mysql还没有建立连接,只是初始化了一个sql.DB结构,这是非常重要的一个结构,所有相关的数据都保存在此结构中;Open同时启动了一个connectionOpener协程,后面再具体分析其作用。
type DB struct {
driver driver.Driver //数据库实现驱动
dsn string //数据库连接、配置参数信息,比如username、host、password等
numClosed uint64
mu sync.Mutex //锁,操作DB各成员时用到
freeConn []*driverConn //空闲连接
connRequests []chan connRequest //阻塞请求队列,等连接数达到最大限制时,后续请求将插入此队列等待可用连接
numOpen int //已建立连接或等待建立连接数
openerCh chan struct{} //用于connectionOpener
closed bool
dep map[finalCloser]depSet
lastPut map[*driverConn]string // stacktrace of last conn's put; debug only
maxIdle int //最大空闲连接数
maxOpen int //数据库最大连接数
maxLifetime time.Duration //连接最长存活期,超过这个时间连接将不再被复用
cleanerCh chan struct{}
}
maxIdle(默认值2)、maxOpen(默认值0,无限制)、maxLifetime(默认值0,永不过期)可以分别通过SetMaxIdleConns、SetMaxOpenConns、SetConnMaxLifetime设定。
2.2 获取连接
上面说了Open时是没有建立数据库连接的,只有等用的时候才会实际建立连接,获取可用连接的操作有两种策略:cachedOrNewConn(有可用空闲连接则优先使用,没有则创建)、alwaysNewConn(不管有没有空闲连接都重新创建),下面以一个query的例子看下具体的操作:
rows, err := db.Query("select * from test")
database/sql/sql.go:
func (db *DB) Query(query string, args ...interface{}) (*Rows, error) {
var rows *Rows
var err error
//maxBadConnRetries = 2
for i := 0; i < maxBadConnRetries; i++ {
rows, err = db.query(query, args, cachedOrNewConn)
if err != driver.ErrBadConn {
break
}
}
if err == driver.ErrBadConn {
return db.query(query, args, alwaysNewConn)
}
return rows, err
}
func (db *DB) query(query string, args []interface{}, strategy connReuseStrategy) (*Rows, error) {
ci, err := db.conn(strategy)
if err != nil {
return nil, err
}
//到这已经获取到了可用连接,下面进行具体的数据库操作
return db.queryConn(ci, ci.releaseConn, query, args)
}
数据库连接由db.query()获取:
func (db *DB) conn(strategy connReuseStrategy) (*driverConn, error) {
db.mu.Lock()
if db.closed {
db.mu.Unlock()
return nil, errDBClosed
}
lifetime := db.maxLifetime
//从freeConn取一个空闲连接
numFree := len(db.freeConn)
if strategy == cachedOrNewConn && numFree > 0 {
conn := db.freeConn[0]
copy(db.freeConn, db.freeConn[1:])
db.freeConn = db.freeConn[:numFree-1]
conn.inUse = true
db.mu.Unlock()
if conn.expired(lifetime) {
conn.Close()
return nil, driver.ErrBadConn
}
return conn, nil
}
//如果没有空闲连接,而且当前建立的连接数已经达到最大限制则将请求加入connRequests队列,
//并阻塞在这里,直到其它协程将占用的连接释放或connectionOpenner创建
if db.maxOpen > 0 && db.numOpen >= db.maxOpen {
// Make the connRequest channel. It's buffered so that the
// connectionOpener doesn't block while waiting for the req to be read.
req := make(chan connRequest, 1)
db.connRequests = append(db.connRequests, req)
db.mu.Unlock()
ret, ok := <-req //阻塞
if !ok {
return nil, errDBClosed
}
if ret.err == nil && ret.conn.expired(lifetime) { //连接过期了
ret.conn.Close()
return nil, driver.ErrBadConn
}
return ret.conn, ret.err
}
db.numOpen++ //上面说了numOpen是已经建立或即将建立连接数,这里还没有建立连接,只是乐观的认为后面会成功,失败的时候再将此值减1
db.mu.Unlock()
ci, err := db.driver.Open(db.dsn) //调用driver的Open方法建立连接
if err != nil { //创建连接失败
db.mu.Lock()
db.numOpen-- // correct for earlier optimism
db.maybeOpenNewConnections() //通知connectionOpener协程尝试重新建立连接,否则在db.connRequests中等待的请求将一直阻塞,知道下次有连接建立
db.mu.Unlock()
return nil, err
}
db.mu.Lock()
dc := &driverConn{
db: db,
createdAt: nowFunc(),
ci: ci,
}
db.addDepLocked(dc, dc)
dc.inUse = true
db.mu.Unlock()
return dc, nil
}
总结一下上面获取连接的过程:
* step1:首先检查下freeConn里是否有空闲连接,如果有且未超时则直接复用,返回连接,如果没有或连接已经过期则进入下一步;
* step2:检查当前已经建立及准备建立的连接数是否已经达到最大值,如果达到最大值也就意味着无法再创建新的连接了,当前请求需要在这等着连接释放,这时当前协程将创建一个channel:chan connRequest,并将其插入db.connRequests队列,然后阻塞在接收chan connRequest上,等到有连接可用时这里将拿到释放的连接,检查可用后返回;如果还未达到最大值则进入下一步;
* step3:创建一个连接,首先将numOpen加1,然后再创建连接,如果等到创建完连接再把numOpen加1会导致多个协程同时创建连接时一部分会浪费,所以提前将numOpen占住,创建失败再将其减掉;如果创建连接成功则返回连接,失败则进入下一步
* step4:创建连接失败时有一个善后操作,当然并不仅仅是将最初占用的numOpen数减掉,更重要的一个操作是通知connectionOpener协程根据db.connRequests等待的长度创建连接,这个操作的原因是:
numOpen在连接成功创建前就加了1,这时候如果numOpen已经达到最大值再有获取conn的请求将阻塞在step2,这些请求会等着先前进来的请求释放连接,假设先前进来的这些请求创建连接全部失败,那么如果它们直接返回了那些等待的请求将一直阻塞在那,因为不可能有连接释放(极限值,如果部分创建成功则会有部分释放),直到新请求进来重新成功创建连接,显然这样是有问题的,所以maybeOpenNewConnections将通知connectionOpener根据db.connRequests长度及可创建的最大连接数重新创建连接,然后将新创建的连接发给阻塞的请求。
注意:如果maxOpen=0将不会有请求阻塞等待连接,所有请求只要从freeConn中取不到连接就会新创建。
另外Query、Exec有个重试机制,首先优先使用空闲连接,如果2次取到的连接都无效则尝试新创建连接。
获取到可用连接后将调用具体数据库的driver处理sql。
2.3 释放连接
数据库连接在被使用完成后需要归还给连接池以供其它请求复用,释放连接的操作是:putConn():
func (db *DB) putConn(dc *driverConn, err error) {
...
//如果连接已经无效,则不再放入连接池
if err == driver.ErrBadConn {
db.maybeOpenNewConnections()
dc.Close() //这里最终将numOpen数减掉
return
}
...
//正常归还
added := db.putConnDBLocked(dc, nil)
...
}
func (db *DB) putConnDBLocked(dc *driverConn, err error) bool {
if db.maxOpen > 0 && db.numOpen > db.maxOpen {
return false
}
//有等待连接的请求则将连接发给它们,否则放入freeConn
if c := len(db.connRequests); c > 0 {
req := db.connRequests[0]
// This copy is O(n) but in practice faster than a linked list.
// TODO: consider compacting it down less often and
// moving the base instead?
copy(db.connRequests, db.connRequests[1:])
db.connRequests = db.connRequests[:c-1]
if err == nil {
dc.inUse = true
}
req <- connRequest{
conn: dc,
err: err,
}
return true
} else if err == nil && !db.closed && db.maxIdleConnsLocked() > len(db.freeConn) {
db.freeConn = append(db.freeConn, dc)
db.startCleanerLocked()
return true
}
return false
}
释放的过程:
* step1:首先检查下当前归还的连接在使用过程中是否发现已经无效,如果无效则不再放入连接池,然后检查下等待连接的请求数新建连接,类似获取连接时的异常处理,如果连接有效则进入下一步;
* step2:检查下当前是否有等待连接阻塞的请求,有的话将当前连接发给最早的那个请求,没有的话则再判断空闲连接数是否达到上限,没有则放入freeConn空闲连接池,达到上限则将连接关闭释放。
* step3:(只执行一次)启动connectionCleaner协程定时检查feeConn中是否有过期连接,有则剔除。
有个地方需要注意的是,Query、Exec操作用法有些差异:
a.Exec(update、insert、delete等无结果集返回的操作)调用完后会自动释放连接;
b.Query(返回sql.Rows)则不会释放连接,调用完后仍然占有连接,它将连接的所属权转移给了sql.Rows,所以需要手动调用close归还连接,即使不用Rows也得调用rows.Close(),否则可能导致后续使用出错,如下的用法是错误的:
//错误
db.SetMaxOpenConns(1)
db.Query("select * from test")
row,err := db.Query("select * from test") //此操作将一直阻塞
//正确
db.SetMaxOpenConns(1)
r,_ := db.Query("select * from test")
r.Close() //将连接的所属权归还,释放连接
row,err := db.Query("select * from test")
//other op
row.Close()
附:请求一个连接的函数有好几种,执行完毕处理连接的方式稍有差别,大致如下:
db.Ping() 调用完毕后会马上把连接返回给连接池。 db.Exec() 调用完毕后会马上把连接返回给连接池,但是它返回的Result对象还保留这连接的引用,当后面的代码需要处理结果集的时候连接将会被重用。 db.Query() 调用完毕后会将连接传递给sql.Rows类型,当然后者迭代完毕或者显示的调用.Clonse()方法后,连接将会被释放回到连接池。 db.QueryRow()调用完毕后会将连接传递给sql.Row类型,当.Scan()方法调用之后把连接释放回到连接池。 db.Begin() 调用完毕后将连接传递给sql.Tx类型对象,当.Commit()或.Rollback()方法调用后释放连接。总结
以上就是这篇文章的全部内容了,希望本文的内容对大家的学习或者工作具有一定的参考学习价值,如果有疑问大家可以留言交流,谢谢大家对的支持。

